赴港上市为何成为券商的重要选择
近期,首创证券公告拟赴港上市,成为又一家筹划“A+H”布局的券商,引发业内关注。

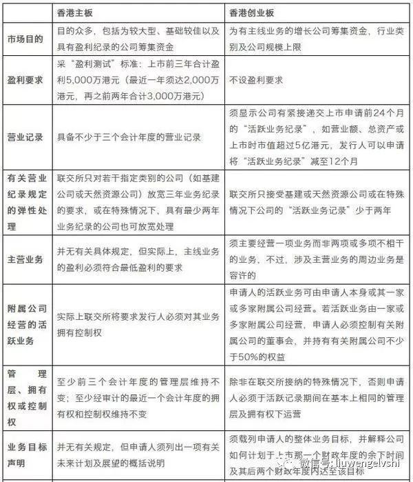
图片来源于网络,如有侵权,请联系删除
港股IPO市场今年表现亮眼,募资总额领跑全球,越来越多的中资企业将目光投向香港市场。在当前资本市场双向开放加速、证券行业集中度提升的背景下,赴港上市已成为券商补充资本、拓展国际业务的重要选择。笔者认为,券商筹划赴港上市,并不只是简单的融资动作,而是顺应时代变局、谋求长远发展的战略落子,其背后蕴含三重深意。

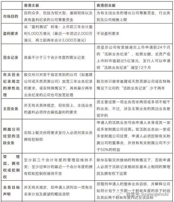
图片来源于网络,如有侵权,请联系删除
第一,夯实根基,进一步提高资本实力与综合竞争力。资本实力是决定券商业务规模的关键因素,也是券商业务拓展与抵御风险的核心基石。在行业马太效应加剧的当下,赴港上市为券商提供了至关重要的多元化融资渠道。港股汇聚了大量国际资本,“A+H”模式能显著优化券商资本结构、增强其财务韧性。这不仅有利于券商重资本业务,比如自营业务、信用业务、做市业务的扩张,更能提升综合抗风险能力,从而更好地应对市场波动和行业竞争。

图片来源于网络,如有侵权,请联系删除
第二,布局全球,依托香港市场驱动国际化业务提升。香港作为国际金融中心,其战略价值在资本市场双向开放中日益凸显。当前,不少券商依托香港市场业务实现业绩增长。除了海外业务布局之外,赴港上市也是券商推进国际化战略的直接体现。从发展跨境业务角度来看,依托香港市场,券商能更高效地拓展跨境财富管理、全球投行等高附加值业务,尤其在“跨境理财通”、ETF互联互通等政策红利下,香港市场的枢纽作用空前强化。此外,中概股加速回流港股及中国企业全球化融资需求激增,也为券商带来业务机遇,赴港上市能使其更好地对接这些需求。
第三,破局求变,中小券商差异化发展战略突围。赴港上市对中小券商而言,是一条实现差异化竞争与弯道超车的可行路径。从业务角度来看,港股市场吸引了大量新兴科技、生物医药等领域的企业,在此背景下,中小券商可聚焦投行、跨境并购顾问、海外资产管理、QFII/RQFII托管等特色业务,实现差异化发展;从分散经营风险的角度来看,发展海外业务有助于中小券商形成更均衡的收入结构,降低对单一市场的依赖,增强业绩稳定性;从提升综合服务能力的角度来看,进军香港市场能够促进中小券商内部管理、风控、人才体系的升级,提升其整体服务质效。
笔者认为,券商积极赴港上市,是中国资本市场深化开放、证券行业格局重塑,以及券商自身追求高质量发展的结果。对头部券商而言,这是巩固行业地位、打造国际一流投资银行的必经之路;对中小券商来说,则是打破资源瓶颈,实现特色化、国际化突围的重要契机。
未来,能否真正将赴港上市的机会转化为高质量发展的“引擎”,关键在于券商能否有效提升全球化资产配置能力、跨境协同效率、风险管理水平以及本土资源的深度整合能力。
(责任编辑:王晨曦)
财经瞭望网