北信瑞丰基金更名为华银基金;多家公募调整旗下产品风险等级
- 丨
- 丨
- 丨
- 丨
- 丨
- 丨
- 丨
- 丨
- 丨
- 丨
- 丨
- 丨
- 丨
- 丨

图片来源于网络,如有侵权,请联系删除
北信瑞丰基金更名为华银基金;多家公募调整旗下产品风险等级
2025-11-19 15:09:00

图片来源于网络,如有侵权,请联系删除
每经记者|肖芮冬 每经编辑|叶峰

图片来源于网络,如有侵权,请联系删除
天赐良基日报第770期
一、今日基金新闻速览
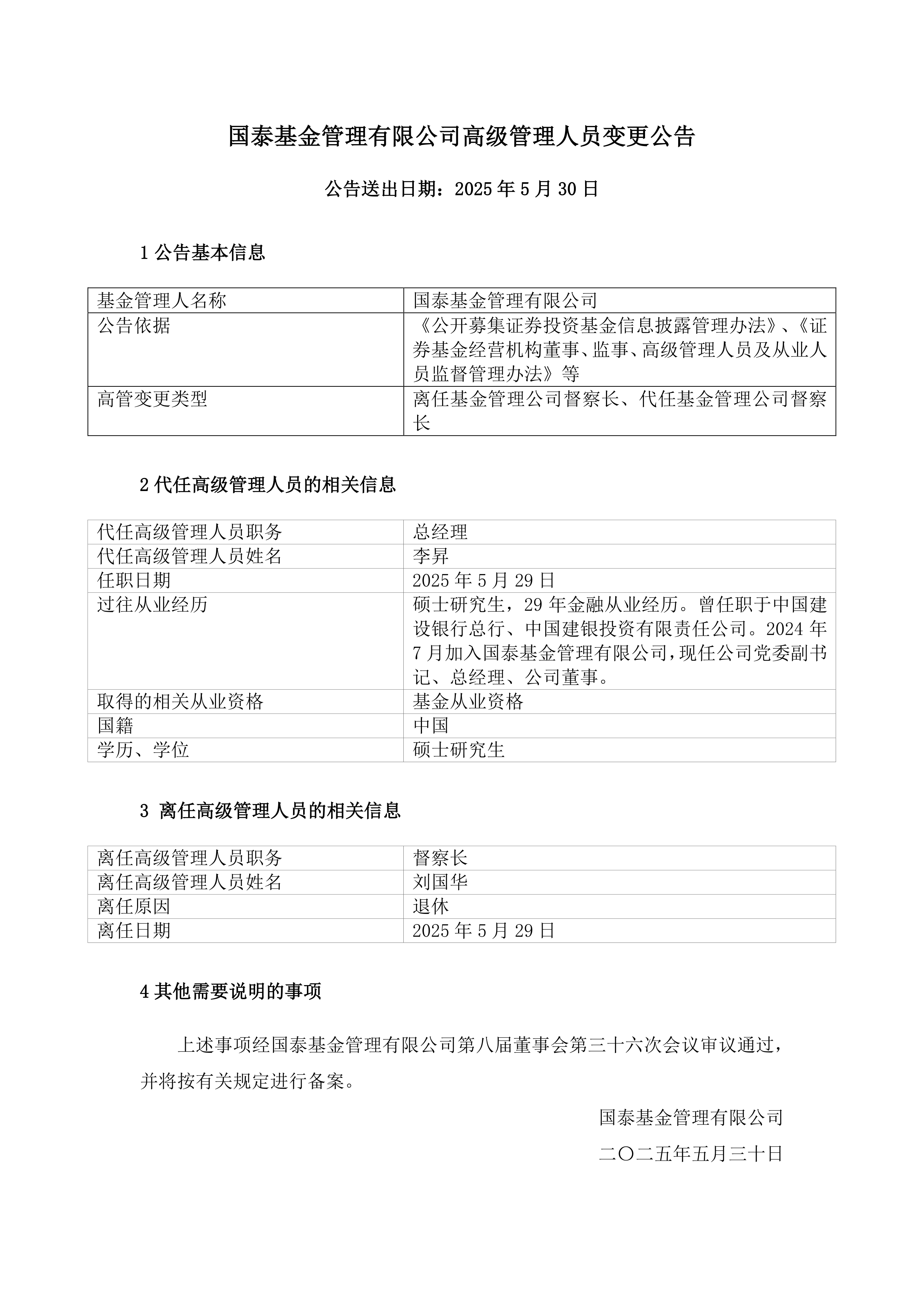
1、北信瑞丰基金更名为华银基金
11月19日,华银基金公告,北信瑞丰基金管理有限公司已完成工商变更登记手续,法定名称变更为华银基金管理有限公司,更名日期为11月17日。
2、多家公募调整旗下产品风险等级
近期,多家公募发布旗下部分基金风险等级调整的公告,其中多数基金上调风险等级。据不完全统计,11月以来,已有申万菱信基金、大成基金、华富基金、诺德基金、华泰柏瑞基金等发布调整旗下部分基金风险等级的公告。
3、公募调研持续升温
Wind数据显示,截至11月18日,四季度以来公募机构共开展调研11166次,较三季度同期增长47.78%。整体来看,科创板与创业板个股成为公募机构调研的焦点。
二、知名基金经理最新动态
1、钱睿南跳槽后首发新品
本周,“老将”钱睿南跳槽惠升基金后的首只新基金启动募集,该基金为偏股混合型基金。
公开资料显示,钱睿南的公募职业生涯始于2002年,加入银河基金后,从交易主管、基金经理助理成长为股票投资部总监、公司总经理助理、副总经理。2021年3月,钱睿南从银河基金跳槽至兴业基金,担任副总经理兼基金经理。
从业绩来看,钱睿南管理时间最长、业绩最好的为银河稳健混合,在2008年2月至2021年3月期间回报率达到了291.41%。
三、今日ETF行情点评
1、ETF行情复盘
市场震荡回升,截至收盘,沪指涨0.18%,创业板指涨0.25%。沪深两市成交额1.73万亿元,较上一个交易日缩量2002亿元。板块方面,船舶制造、贵金属、能源金属等板块涨幅居前,而燃气、多元金融、文化传媒等板块回调居前。
具体来看,黄金股ETF集体走强,最高涨4.79%。
下跌方面,传媒ETF、影视ETF回调居前,最高下跌2.44%。
2、ETF主题机会
美元信用下滑奠定金价上行基础,而避险情绪的减退、美联储降息存悬念以及获利资金了结,使得金价短期内持续震荡。考虑到目前短期利空因素已基本体现,金价在持续震荡后有望再度上行。可关注黄金股ETF等产品。
四、明日重点关注新发基金
1、基金简称:中信保诚医药精选混合
基金类型:混合型证券投资基金
基金经理:闾志刚
业绩比较基准:中证医药卫生指数收益率×70%+中证港股通医药卫生综合指数收益率(按估值汇率折算)×10%+中债综合全价(总值)指数收益率×20%
基金经理部分过往业绩:
封面图片来源:图片来源:视觉中国-VCG211390665395
如需转载请与《每日经济新闻》报社联系。
未经《每日经济新闻》报社授权,严禁转载或镜像,违者必究。
读者热线:4008890008
特别提醒:如果我们使用了您的图片,请作者与索取稿酬。如您不希望作品出现在本站,可联系我们要求撤下您的作品。
- 1
- 2
- 3
- 4
- 5
- 6
- 7
- 8
- 9
- 10
欢迎关注每日经济新闻APP
财经瞭望网