银价大涨,为什么这只白银LOF总是跑输业绩基准?
- 丨
- 丨
- 丨
- 丨
- 丨
- 丨
- 丨
- 丨
- 丨
- 丨
- 丨
- 丨
- 丨
- 丨

图片来源于网络,如有侵权,请联系删除
银价大涨,为什么这只白银LOF总是跑输业绩基准?
2025-12-02 18:00:52

图片来源于网络,如有侵权,请联系删除
每经记者|任飞 每经编辑|赵云

图片来源于网络,如有侵权,请联系删除
今年以来,金、银价格大涨,与之对应的基金投资也顺势火了一把。
然而,也有一些产品的业绩让外界疑虑。比如国投瑞银白银期货LOF(简称“白银LOF”)的业绩,因与业绩基准偏差较大,引发市场对仓位配置缺乏合理性等问题的关注。
也有一些多资产配置的基金将其作为配置资产。那么,此种商品型基金到底应该如何看待?有分析称,普通投资人需要关注其运作的底层逻辑。
业绩跟踪存在误差
受期货结算价估值影响?
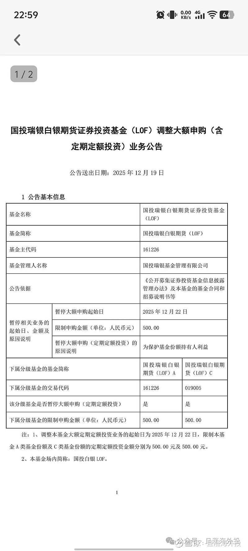
作为公募行业唯一一只白银LOF,国投瑞银白银期货LOF近期备受业内关注,核心在于其业绩的表现与比较基准的区间收益率存在较大偏离。这只成立于2015年的基金,在过往的多次季报中展现出这一问题。
最近的三季报数据显示,截至季末统计,A份额季内收益率达到23.95%,同期跑输业绩比较基准收益率0.33个百分点。而且时间跨度越大,跑输业绩比较基准收益率的情形越明显,自合同生效至今(三季末)的差值为-116.15%。
来源:白银LOF2025年三季报
需指出的是,这是一只商品型基金,聚焦白银期货(而非股票)投资。又因为是LOF基金,所以像ETF一样,可以在场内交易,也可以在场外申赎。
参考沪银主力合约价格的变化波动,自该基金的成立日2015年8月6日算起,截至今年三季度末,普遍也有超200%的涨幅。国际白银主力合约的同期价格也呈类似波动。
来源:Wind
那么,为什么会出现如此之大的业绩跟踪误差?有业内人士在12月2日接受《每日经济新闻》采访时表示,或与估值结算的方式有关。
据悉,该基金合同约定,交易所挂牌交易的白银期货合约一般以估值当日结算价进行估值,估值当日无结算价的,且最近交易日后经济环境未发生重大变化的,采用最近交易日结算价估值。
前述受访者表示,如果基金或资产管理计划采用结算价估值,因其与所持有资产的收盘价(即当日交易价格)不一致,当结算价低于当日收盘价,当日的新增申购资金可能对原持有人造成一定程度的摊薄;反之,当结算价高于当日收盘价,赎回可能也会对基金资产带来潜在拖累。
他告诉记者,除了ETF外,期货类指数基金或者持仓中含有期货资产的基金,实际上都不同程度地受到这种影响,对于白银期货基金这种单标的的期货类基金理论上影响更甚。因此,除了ETF外,国内市场上期货类基金或资产管理计划或多或少都存在一定程度的累计跟踪偏离。
财报数据显示基金“高仓位”运行
据此来看,存量的商品期货类基金或普遍存在类似的问题。但问题是,如果涉及商品期货交易,不仅有来自结算这样的技术性干扰,实际交易中还存在交割期限的影响,以及这类自带杠杆属性的资产能否以合理的仓位安全运行于资产组合之中。
此前的质疑,聚焦在该基金的配置相对保守,尤其是在今年这样的贵金属行情中,不涨或少涨显得难以合乎情理,有投资者也在公众平台上抱怨持仓低、踏空行情等。
《每日经济新闻》记者梳理三季报发现,该基金季内其实处于高仓位运行的状态。数据显示,期末基金投资的商品期货包括“沪白银2602”、“沪白银2512”,季末统计的合约市值分别为14.61亿元、51.83亿元,两者相加与季末的产品规模66亿元相近。
来源:白银LOF2025年三季报
商品期货是否会受到杠杆风险?记者从业内了解到,国内投资商品期货的基金,基本都是单纯做多,不带杠杆(或1倍杠杆)。按相关法规,仓位需在90%-110%之间,实际操作中为保持对标的资产的紧密跟踪,仓位基本上都是100%左右。
有受访者表示,虽然白银LOF在目前国内公募仅此一只,但实操中一般不会刻意压低仓位。那么,白银期货临近交割是否对相关资产组合的净值表现带来冲击?对此,前述受访者表示,由于规则的设定,此类技术性操作在基金公司内部已有一套流程。
受访者表示,因白银基金不参与交割,为减少风险或按交易所规则,基金一般在交割月前一月需移仓至远月;通常来说,临近交割月时,近月及远月总体流动性较好,如果采取逐步移仓,对基金净值冲击较小;但若市场流动性较差,基差波动较大,自然也会带来冲击,所以临近交割前需要密切关注市场变化并积极应对。
不过,做过期货的投资人都明白,为了应对强平风险,保证金有时需要被动性增加。对比今年二季度末和三季度末的保证金余额来看,该基金在三季度末增加明显,从4.21亿元变为11.30亿元。但在前述受访者看来,同期基金的规模也实现了增长,保证金也需追加以适应配置的需求。
个人应理性投资商品型基金
在投资中,产品或资源的稀缺性往往是投资决策判断的关键因素,白银LOF在内地市场的稀缺性有目共睹,但此类商品型基金的底层资产或是非专业投资人的能力圈。从市场表现看,既有投资者在三季度加仓场外份额,也有的选择近期溢价扫货场内基金。
两种不同的态度也指向不同的资产类型。记者注意到,今年三季度内,国泰优选领航一年、中信建投睿选6个月和东财均衡配置三个月等7只FOF均配置了国投瑞银白银期货A,仅有2只季內较前一季度减持,其余全部加仓。
来源:Wind
另一方面,根据12月2日的白银LOF公告,11月28日,该基金基金份额单位净值为1.4314元,截至12月1日,该基金二级市场的收盘价为1.617元,明显高于基金份额净值,基金公司提醒,投资者如果盲目投资于高溢价率的基金份额,可能面临较大损失。
有业内人士指出,此类产品在创设之初被业内看作是大胆创新的尝试,但毕竟在交易、资产等多方面与传统的股票型、债券型甚至QDII基金等存在明显差异,所以,其配置的价值相较于短期炒作的意义更加明显。
有受访者表示,该产品具有一定的稀缺性,体现在白银现货产品较少,而期货投资较为专业,普通投资者参与白银基金则非常便捷;商品与权益、固收或现金等资产相关度低,具有抗通胀属性,是较好资产配置工具。
他指出,在贵金属的牛市行情中,作为贵金属主流品种,白银的弹性逐步显现,对于高风险投资者是一个潜在选择;至于股票白银基金,一方面A股上市相关标的较少,相对来讲较难构建一个分散的组合,且很多公司业务往往涵盖有色与其他贵金属,不够纯粹;而白银期货基金可认为只投资白银,这对于客户来说非常细分,对于仅看好白银单一标的的投资者是较好的备选工具,但仍需根据各自的风险承受能力进行适配。
如需转载请与《每日经济新闻》报社联系。
未经《每日经济新闻》报社授权,严禁转载或镜像,违者必究。
读者热线:4008890008
特别提醒:如果我们使用了您的图片,请作者与索取稿酬。如您不希望作品出现在本站,可联系我们要求撤下您的作品。
- 1
- 2
- 3
- 4
- 5
- 6
- 7
- 8
- 9
- 10
欢迎关注每日经济新闻APP
财经瞭望网