又有基金公司公告不再设置监事;多家第三方基金代销平台页面现重要变化
- 丨
- 丨
- 丨
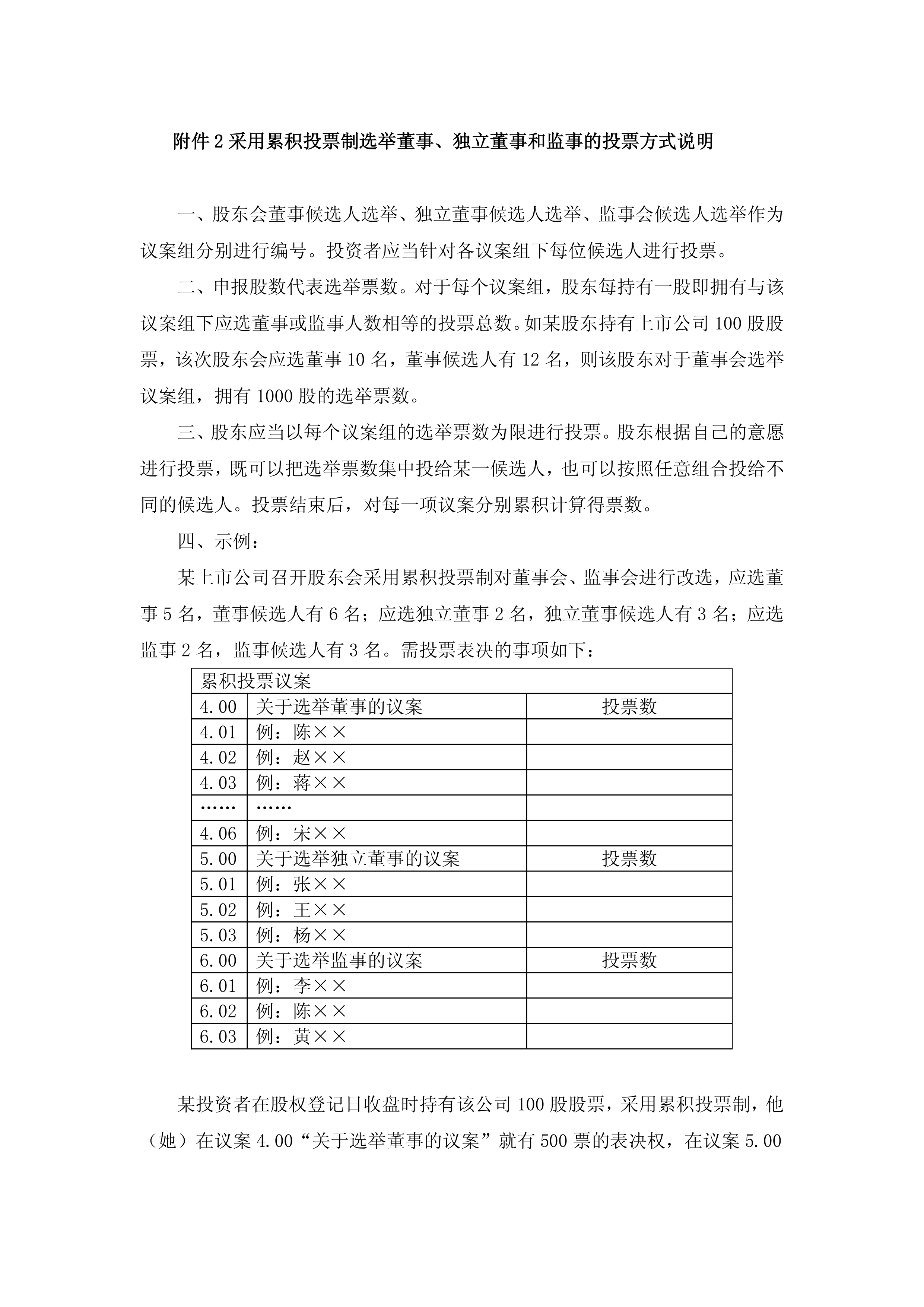
- 丨
- 丨
- 丨
- 丨
- 丨
- 丨
- 丨
- 丨
- 丨
- 丨
- 丨

图片来源于网络,如有侵权,请联系删除
又有基金公司公告不再设置监事;多家第三方基金代销平台页面现重要变化
2026-01-09 15:09:20

图片来源于网络,如有侵权,请联系删除
每经记者|肖芮冬 每经编辑|叶峰
天赐良基日报第802期
一、今日基金新闻速览
1、融通基金公告不再设置监事
1月9日,融通基金公告,根据相关规定,公司不再设置监事,由董事会风险控制与审计委员会行使监事职权。
2、多家第三方基金代销平台页面现重要变化
近期,在蚂蚁基金、天天基金、京东金融等互联网平台上,基金销售页面出现了变化——短期业绩和排名下线,相应地,“近三年涨跌幅”“三年正收益”“跑赢赛道基准”等成为平台推荐的关键词。
3、公募基金年初频频增加销售机构
据不完全统计,截至1月8日,已有21则公告涉及公募基金公司针对旗下产品的代销新增销售机构,其中有不少是主动权益类基金。
二、知名基金经理最新动态
1、葛兰小幅减仓百利天恒
1月9日,百利天恒最新披露的前十大流通股东名单显示,葛兰管理的中欧医疗健康混合基金现身,截至2025年12月30日,持股数量357.07万股,比2025年三季度末减少13.12万股。
三、今日ETF行情点评
1、ETF行情复盘
市场震荡拉升,沪指高开高走突破4100点。沪深两市成交额3.12万亿元,较上一个交易日放量3224亿元。板块方面,互联网服务、文化传媒、小金属等板块涨幅居前,仅保险、光伏等少数板块回调。
具体来看,文娱传媒ETF领涨8.41%,卫星相关ETF延续强势。
下跌方面,标普生物科技ETF、中韩半导体ETF、纳指生物科技ETF跌幅均超过1%。
2、ETF主题机会
稀土出口管制政策表明,全球地缘政治不确定性提高的大背景下,稀土作为国内最具优势的战略产业之一,有望持续发挥战略价值,板块估值有望提升。可关注稀土ETF等产品。
四、下周一重点关注新发基金
1、基金简称:富国中证智选船舶产业ETF
基金类型:股票型证券投资基金
基金经理:苏华清
业绩比较基准:中证智选船舶产业指数收益率
基金经理过往业绩:
2、基金简称:安信成长共赢混合
基金类型:混合型证券投资基金
基金经理:陈鹏
业绩比较基准:沪深300成长指数收益率×70%+中证港股通综合指数(人民币)收益率×10%+中债综合全价指数收益率×15%+人民币活期存款利率(税后)×5%
基金经理过往业绩:
封面图片来源:图片来源:每日经济新闻 刘国梅 摄
如需转载请与《每日经济新闻》报社联系。
未经《每日经济新闻》报社授权,严禁转载或镜像,违者必究。
读者热线:4008890008
特别提醒:如果我们使用了您的图片,请作者与索取稿酬。如您不希望作品出现在本站,可联系我们要求撤下您的作品。
- 1
- 2
- 3
- 4
- 5
- 6
- 7
- 8
- 9
- 10
欢迎关注每日经济新闻APP
财经瞭望网